首页 > 原创文化 > 原创文化 > 荣耀系统更新分三六九等,老用户被冷落,新机换代倒计时?

荣耀系统更新分三六九等,老用户被冷落,新机换代倒计时?

发布时间:2025-07-29 15:54:17来源: 15210273549

最近刷手机系统版本时发现,荣耀这波更新明显玩起了区别对待。旗舰机拿到新功能,老机型只能升个小补丁,感觉系统更新成了品牌筛选用户的工具。

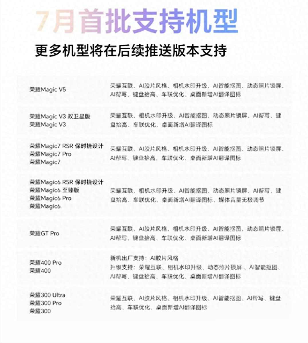
荣耀从7月开始给不同手机推送MagicOS 9,但更新内容差别大。Magic7系列、Magic6系列能用上新功能,比如和苹果设备共享备忘录、拍照片能加情绪水印。但荣耀50、X40这些老款手机,更新包只有基础安全补丁,连动态照片当锁屏都不行。

 

官方说这是按处理器性能和机型定位分的。比如Magic7 Pro能用上1.5GB大更新,而GT Pro版本号就比它低很多。其实用户都懂,这就是品牌在逼人换新机。

 

有人觉得不公平,老手机还能用为啥不给完整功能?但开发者角度,给老机器堆太多功能会让系统卡。所以荣耀这次更新,既没完全抛弃老用户,又把换机需求推给新机型。

最明显的是AI功能,新手机能用智能识别拍照片,老机型连基本模板都少。水印功能里还有毕业季、生活志这些分类,明显是让用户多拍照多用手机。

 

对比苹果的系统分层,荣耀这次更侧重情绪功能。比如动态照片当锁屏,看着简单但能让人多用手机。用户粘性高了,自然对品牌满意。

有意思的是,荣耀和小米都在搞功能分层,但荣耀更会说话。他们不说“老机型不支持”,而是用“功能压缩包”这种词,让用户觉得被体面对待。

 

其实系统更新背后是品牌策略。老用户用着不卡,但新功能没几个,时间久了自然想换新。而新机用户能用上全部功能,品牌还能赚换机钱。

现在用户得自己选,升不升级。老机型用户如果点了更新,可能发现功能没变,还不如不升。但新机用户要是不升,就用不上新功能。

这次更新还藏着生态布局。比如和苹果设备互通备忘录,可能是为以后接入鸿蒙生态铺路。但用户现在只能看到表面功能,深层目的还不清楚。

 

总之,系统更新不是单纯修bug,而是品牌在玩用户分层。老用户能用但体验差,新用户功能全但价格高。用户自己选,要么忍着用老机,要么掏钱买新机。

荣耀这次更新,把系统当成了换机营销工具。用户选择升不升级,其实是在投票支持品牌策略。不升级的人可能慢慢流失,升级的人继续被品牌牵着走。

现在手机厂商都学苹果搞功能分层,但用户更在意的是,下次更新会不会连基础功能都取消。系统更新越来越像一场博弈,品牌和用户都在等对方先妥协。

 

原创文化更多>>

开完这款车,就知道友商为啥喷比亚迪!闪充不是威胁,这个数才是 全网首测极氪8X千里浩瀚G-ASD 4.0,1小时路程0失误? 归元S首款车型魏牌V9X预售37.18万起 它在40万级市场的优势是什么? 从未出现的奥迪RSQ5谍照发布,补齐品牌高性能区间 电耗比特斯拉还低?埃安N60预售11.58万起,全系标配激光雷达 黑标MINI特别版正式上市,一共推出8款车型,覆盖燃油、纯电、JCW性能版与敞篷版本 极氪8X正式上市 指导价35.68-50.08万元 权益价32.98万起 中国车企比亚迪正为进军加拿大市场铺垫基础,即便尚未开售,已在加拿大电动车潜在消费者中积累了可观知名度 30万级的体验,14万级的价格:东风日产NX8正成为新的搅局者 6万级国产燃油家轿,掀翻合资最后一块自留地? 销量进入20-30万级中型纯电前三,奥迪E5 Sportback凭何成为破局标杆 广汽发布多项自研技术,聚焦动力、车身、座舱与芯片 面子里子底子“层层加码” 荣威i6开启预售 欧拉5深度产品力解析:一款“较真”的纯电紧凑型SUV,究竟有多能打? 中型SUV杀入12万级市场,奇瑞风云T9L上市售12.99万起 新款问界M9要来了!配六激光雷达+全主动悬架,大卖又稳了? 星途EX7豪华大五座的中大型SUV,内饰搭载的30英寸悬浮式中控联屏,成为整车一大亮点 吉利i-HEV智擎混动技术正式发布,重新定义新一代油电混动 风云T9L售价12.99-18.69万元|每一项升级都是诱惑 11.5万欧元起!腾势登陆欧洲,中国豪华电动改写全球规则 比亚迪越野开发中心开放,解密仰望U8硬核进阶密码 荣威i6限时预售6.59万起,油车依旧能打? 车圈高层齐聚论坛:有人讲降本,有人提醒上半场痛点仍存 以中国为轴心全速转型,合资矩阵与重磅新车齐发力 瑞虎7双车杀入8万级市场:奇瑞的“价值平权”与燃油车的精品化反击 东风日产NX8正式上市 重塑20万级新能源SUV价值标杆 真正决定一家中国企业能否走进去的,是它能不能让德国市场和德国产业体系相信 五菱与华为携手,20万级对标理想的华境S正式亮相 探店试驾零跑A10:内饰越级、后排宽敞,8万落地还挑啥刺? 四缸也能博关注?TLD签名版福特Mustang登场,限量550台!